【活动预告】全国男科医学盛会:2025年男科年会、产业大会及国家级继续教育项目-第四届生殖显微整形手术培训班即将开幕

为进一步促进我国男科医疗事业发展,打造男科医疗机构与男性大健康产业交流平台,以“促规范、树标杆、振雄风”为宗旨,经研究,中国非公立医疗机构协会男科专业委员会(以下简称“专委会”)主办的“男科专业委员会2025年学术年会暨第九届男科医疗发展与促进论坛暨第一届男科与男性健康产业大会”定于2025年10月17-19日在上海召开,同期2025年10月12-17日在上海计生所医院(上海市生物医药技术研究院临床研究中心)举办“2025年男科显微微创手术学习班(第一期)”。大会将采取线下线上相结合的形式举办。现诚挚邀请各位专家、同道参加本次盛会,交流互鉴,共谋发展。期待在上海与您相聚。
一、大会主题
创新融合谋发展,男性健康新生态
二、会议内容
本次大会以“提高临床技能、推广先进成果、建设机构品牌、联合培育生态”为目标,设1个大会主论坛,3个大会分论坛,1个主题学习班。将邀请政府有关领导、两院院士、协会领导、男科机构负责人、男科领域相关三甲医院科主任、专家学者、男性健康领域企业家、互联网医疗机构负责人和产业投资领域专业人士,共同探讨男科与男性健康发展前沿与创新实践。
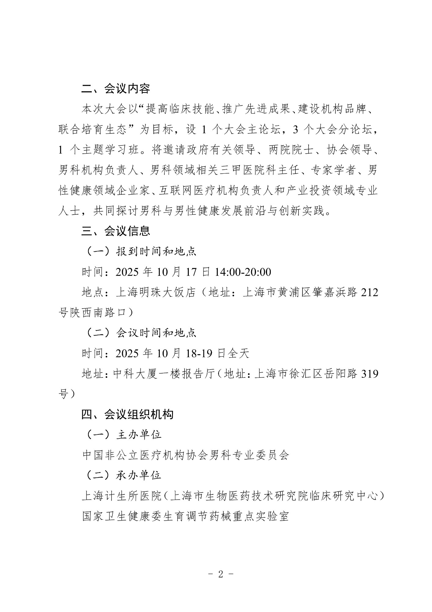
三、会议信息


四、会议安排
(一)专委会第二届委员会换届大会与三届一次全委会;
(二)专委会2025年学术年会暨第九届男科医疗发展与促进论坛
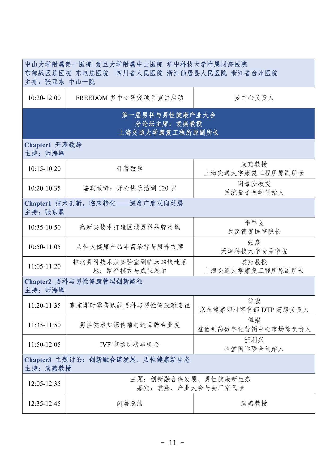
(三)第一届男科与男性健康产业大会;
(四)第二届男性健康管理论坛;
(五)第一期男科显微微创与整形手术学习班。
五、参会人员
(一)会议拟邀领导、嘉宾;
(二)专委会全体委员候选人;
(三)男科医疗机构有关专家、学者;
(四)医药、医疗器械、智慧医疗、大健康、健康管理、投资机构等代表。
六、参会报名
(一)本次会议注册费800元/人,含资料费和会议期间餐费。请意向参加人员扫描下方二维码,于10月15日前完成报名缴费。

(二)男科显微微创与整形手术学习班(第一期),请意向参加人员扫描下方二维码,完成报名缴费。

显微培训报名二维码
七、大会联系人
张京凰 电话:15699933339(微信同号)
师海峰 电话:18611164007(微信同号)
办公邮箱:nkzwh[at]cnmia[dot]org
附件:会议日程
中国非公立医疗机构协会
男科专业委员会
2025年10月3日



















扫一扫 手机端浏览
